Piperine Bulk
MF: C17H19NO3
MW: 285.34
Solubility: Almost Insoluble In Water, Soluble In Ethanol, Benzene, Acetic Acid
Shelf Life: 24 Months
Storage Conditions: Cool And Dry Place
Inventory: In Stock
Shipping speed: 3-5 days
Payment: T/T,VISA,XTransfer,Alipay
Certificates: HACCP, HALAL, KOSHER, ISO9001, ISO22000, FDA
- Fast Delievery
- Quality Assurance
- 24/7 Customer Service
Product Introduction
What is piperine?
Piperine Bulk is an alkaloid extracted from the pepper family. It is the source of pepper's spicy taste and the main biologically active ingredient in the peel and seeds of pepper. It has a melting point between 130-133°C and is sensitive to light. It is easily decomposed into isopiperine and isopiperine when exposed to light. It is insoluble in water but soluble in acetic acid, vinegar or benzene. It has a variety of pharmacological and biological activities, including lipid-lowering, increasing drug effects, improving digestive system function, anti-oxidation, and regulating immunity.

Product Details Table
| Product Name | Piperine |
| Appearance | White powder |
| CAS | 94-62-2 |
| MF | C17H19NO3 |
| MW | 285.34 |
| Melting Point | 131-135 °C(lit.) |
| Boiling Point | 427.77°C (rough estimate) |
| Density | 1.0864 (rough estimate) |
| Storage Conditions | Sealed In Dry, Room Temperature |
Advantages
Improve the bioavailability of nutrients
It can significantly improve the bioavailability of a variety of nutrients, including vitamins, plant extracts, minerals and other nutrients.
Enhance body functions
By stimulating the gastrointestinal tract and promoting the secretion of digestive enzymes, it enhances metabolism, speeds up the body's heat production, and makes people feel warm.
High safety
Studies have shown that it shows good safety even when taken in high doses, without genotoxicity, immunotoxicity, and mutagenic toxicity.
No side effects
Shows good tolerance and safety, and does not show any toxic effects even when the intake dose is up to 20 times the normal level.
Physiological functions
Protect the skeletal muscle system: promote the differentiation of osteoblasts and promote bone mineralization.
Antioxidant: enhance the activity of antioxidant enzymes and inhibit the accumulation of lipid peroxides.
Anti-inflammatory: has anti-inflammatory properties, can reduce the release of inflammatory mediators, thereby alleviating inflammatory conditions.
Promote nutrient absorption: can significantly increase the bioavailability of nutrients such as vitamins, minerals and plant extracts.
Digestion and metabolism: can stimulate the gastrointestinal tract, promote the secretion of digestive enzymes, thereby enhancing metabolism, accelerating the generation of heat in the body, and making people feel warm.
Nerve stimulation: can stimulate the temperature receptors in the mouth, throat and stomach, produce a sense of warmth, and make people feel warm.
Immunomodulation: can increase the content of glutathione in the body, thereby performing immune regulation, which helps to enhance the body's resistance.
Antidepressant: It has good antidepressant effect and achieves the antidepressant effect by upregulating the level of serotonin in the central nervous system.
Cardiovascular health: helps to dilate blood vessels and accelerate blood circulation, especially when flowing to the extremities of the body, it helps to improve systemic blood circulation.

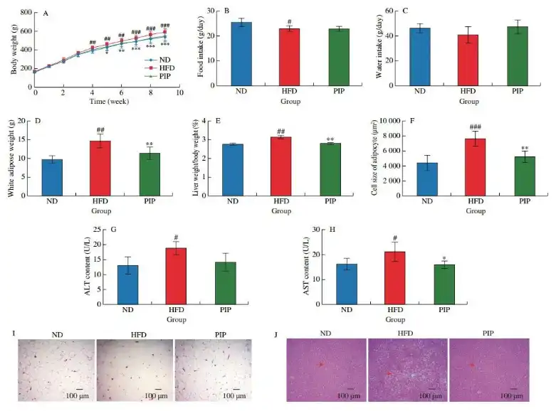
Effect of piperine (PIP) on regulating intestinal flora
Piperine is a naturally occurring alkaloid abundantly distributed in black pepper, which has various physiological benefits, including anti-obesity, anti-inflammatory, liver protection and bioavailability enhancement.

The intervention effect of PIP on physiological indicators and histopathology of HFD-fed rats indicated that intestinal flora played an important role in PIP alleviating circadian rhythm disturbance in HFD-induced obese rats.

Regulatory effect of PIP on hepatic lipids and circadian clock

Regulatory effect of PIP on intestinal flora diversity and community structure

Relative abundance of intestinal flora at the family level

Changes in fecal metabolites after PIP treatment and correlation analysis between metabolites and intestinal microbiota

PIP can regulate lipid metabolism by improving changes in intestinal flora caused by liver circadian rhythm and energy metabolism disorders. It provides a theoretical basis for PIP as a multifunctional phytochemical with potential application value in the food and pharmaceutical industries.
Product Uses
Food
It is one of the main sources of spicy flavor and is widely used in condiments and food additives. It can increase the taste and flavor of food and improve the attractiveness of food. It also has a certain bactericidal effect and can be used for food preservation and freshness preservation.
Cosmetics
Due to its antioxidant properties, it protects skin cells from free radicals and delays the aging process.
Medicine
Use its analgesic, anti-inflammatory and antibacterial properties to develop new drugs for pain management, inflammatory diseases and infectious diseases.
Feed
Improve animal health, enhance immunity and disease resistance, and promote sustainable development of animal husbandry.
Formulation Of Piperine
Capusle Formulation

Tablet Formulation

Solid Drink Formula

Certificates
YTBIO is developing in an all-round way. We have our own factory, quality inspection and R&D team. We are committed to providing customers with the best quality Piperine Bulk and services. It is our original intention to let every consumer enjoy high-quality and healthy products. If you have any needs or questions about our products, please feel free to contact us and we will reply you as soon as possible.

Packaging and Shipping

Our Factory

_1737093401309.png)
