Urolithin B Powder
CAS: 1139-83-9
Molecular formula: C13H8O3
Molecular weight: 212.2
Appearance: White Powder
Shelf Life: 24 months
Storage Conditions: Cool And Dry Place
Shipping Speed:1-3 days
Certifications: ISO9001,ISO22000,Kosher,Halal,HACCP
- Fast Delievery
- Quality Assurance
- 24/7 Customer Service
Product Introduction
What is Urolithin B powder?
Urolithin B is a new type of bioactive compound with the chemical name 3-hydroxy-6H-benzo[C]benzopyran-6-one. It is a compound produced by ellagitannins during intestinal microbial metabolism. It can improve health and has a variety of health benefits for the human body. It mainly inhibits NF-κB activity by reducing the phosphorylation and degradation of IκBα, while inhibiting the phosphorylation of JNK, ERK and Akt, and enhancing the phosphorylation of AMPK. These effects make Urolithin B excellent in regulating inflammatory responses and anti-oxidative stress.
Function of Urolithin B
Antioxidant and anti-inflammatory
Has significant antioxidant and anti-inflammatory capabilities, helping to protect cells from damage from oxidative stress and reduce inflammation.
Nervous system protection
It can improve cognitive function, and also has anti-depressant and anti-anxiety effects, which has positive significance for improving mental health.

Cardiovascular protection
It can reduce low-density lipoprotein cholesterol levels in the blood and reduce the occurrence of atherosclerosis, thereby preventing cardiovascular disease.
Anti-aging
It can extend the life of cells, activate the antioxidant enzyme system in cells, and improve the resistance of cells to oxidative stress, thus delaying the aging process.
Mechanism of Urolithin B in improving cognitive impairment
The neuroprotective effect of UB on H2O2-induced Neuron-2a cells

The effect of UB on changes in body weight and BI in aged mice

UB improves cognitive dysfunction in aged mice

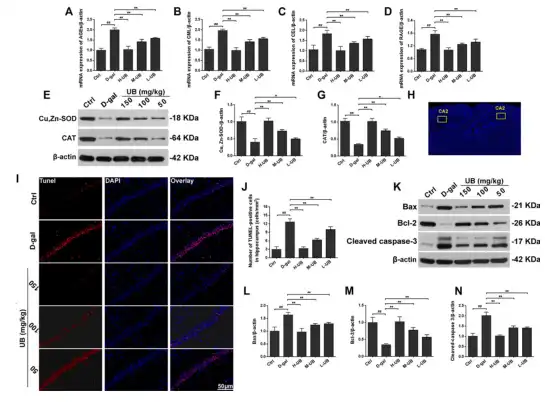
The effect of UB on biochemical indices of whole brain tissue and hippocampal pathology in aged mice
The effect of UB on biochemical indices of whole brain tissue in aged mice

UB can play a certain protective role in improving hippocampal pathology

UB improves late glycosylation in aged mice, enhances antioxidant enzyme activity, and inhibits apoptosis of hippocampal neurons

UB downregulates the JNK pathway, blocks Cyt C release, and inhibits neuronal apoptosis

UB downregulates JNK/p38, upregulates PI3K/Akt, improves structural plasticity, and inhibits cell apoptosis
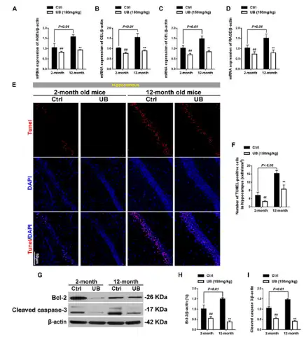
The effect of UB on normal young mice (2 months old) and naturally aged mice (12 months old)

The potential molecular mechanism of UB in normal young mice and naturally aged mice

Urolithin B anti-aging effects
Antioxidant and anti-inflammatory: Its ability to scavenge free radicals helps protect cells from oxidative damage during aging.
Activate longevity proteins: It can activate longevity protein SIRT1, a class of NAD+-dependent deacetylases that play an important role in maintaining cell health and extending cell life.
Promote mitochondrial autophagy: By promoting mitochondrial autophagy, it helps to remove aged or damaged mitochondria, thereby maintaining the optimization of cellular energy status.
Application
Health products and health foods
It is often added to health products and health foods to enhance human immunity, delay aging, promote healthy growth and development, etc.
Anti-aging
Urolithin B can prolong cell life and reduce cell apoptosis and aging. It can also improve skin quality, reduce the formation of wrinkles and spots, and make the skin smoother and more delicate. Therefore, it has broad application prospects in the field of anti-aging.
Medical field
It can prevent or treat neurological diseases related to decreased mitochondrial activity, including aging, neurodegenerative diseases, etc. This provides new ideas and directions for the application of urolithin B in the medical field.
Formulation Of Urolithin B
Capusle Formulation

Tablet Formulation

Solid Drink Formula

Certificates
YTBIO is developing in an all-round way. We have our own factory, quality inspection and R&D team. We are committed to providing customers with the best quality Urolithin B Powder and services. It is our original intention to let every consumer enjoy high-quality and healthy products. If you have any needs or questions about our products, please feel free to contact us and we will reply you as soon as possible.

Packaging and Shipping

Our Factory

_1737093401309.png)
 
 