Glycerol Monolaurate GML
CAS: 27215-38-9
Molecular Formula: C15H30O4
Molecular Weight: 274.4
EINECS: 248-337-4
Shipping Speed: 1-3 Days
Shipping: DHL.FedEx,TNT,EMS,SF,By Sea,By Air
Certificates: HACCP, HALAL, KOSHER, ISO9001, ISO22000, FDA
- Fast Delievery
- Quality Assurance
- 24/7 Customer Service
Product Introduction
What is glyceryl monolaurate?
Glycerol Monolaurate GML is a medium-chain fatty acid monoglyceride formed by esterification of lauric acid and glycerol. This substance is widely found in coconut oil, palm oil and human milk. It is a non-ionic surfactant and is mainly used in the food industry and daily cosmetics industry as an emulsifier. However, in addition to its recognized emulsifying properties, GML's good antibacterial ability and low energy density also make it an ideal food functional factor and quality improver.

Properties
- Low toxicity: It is considered safe under normal conditions of use.
- Stability: It has good stability and is not easy to decompose.
- Solubility: It is soluble in alcohol, ether and lipid solvents, but insoluble in water.
- Viscosity and lubricity: It has good viscosity and lubricity and is suitable for applications requiring these properties.
Advantages
- It has many health benefits.
- It has significant antibacterial effects, especially in the pH range of 4 to 8.
- Due to its GRAS status, it is widely used in the food industry as a safe preservative.
- Due to its versatility, it is used in many fields such as food and health products.
Function
- GML has significant antibacterial and antiviral properties, effectively inhibiting the growth of a variety of bacteria and viruses, including Gram-positive bacteria and certain viruses.
- GML can modulate immune activity and have a positive impact on the immune system through the lauric acid part of its chemical structure.
- It can reduce low-density lipoprotein cholesterol while increasing high-density lipoprotein cholesterol, which helps cardiovascular health.
- GML can improve intestinal health and support the health of intestinal villi by activating the mTOR pathway in intestinal cells, thereby contributing to overall digestive health.

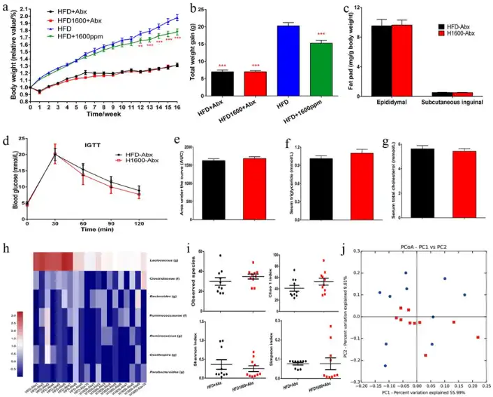
Glycerol Monolaurate (GML) Modulates Gut Microbiota to Improve Obesity in High-Fat Diet (HFD) Mice
GML can prevent obesity by targeting gut microbiota and regulating glycerophospholipid metabolism. GML improves lipid metabolism by regulating glycerophospholipid metabolism, enhancing lipid β-oxidation, and modulating cholesterol metabolism, which is associated with changes in gut microbiota composition.
GML supplementation improves insulin resistance and reduces metabolic endotoxemia in HFD-fed mice.

GML supplementation improves systemic inflammation in HFD-fed mice.

GML alleviates HFD-induced hepatic steatosis.

GML treatment alters gut microbiota composition in HFD-induced mice.

GML-induced improvements in lipid metabolism are partially dependent on gut microbiota.

GML supplementation reverses the effects of HFD on serum metabolomics.

Correlation between GML-induced gut microbiota, characteristic serum metabolites, and liver gene co-expression modules.

GML-induced changes in gut microbiota composition were associated with modulation of characteristic serum metabolite concentrations and upregulated expression of liver genes.

Conclusion: High-dose GML supplementation significantly modulated the gut microbiota composition of HFD-fed mice, resulting in anti-obesity and anti-inflammatory effects and improved glucose homeostasis, which was highly correlated with an increase in the abundance of Bifidobacterium pseudolongum.
Applications
Food: GML is widely used in the food industry, mainly as an emulsifier and antibacterial agent. It can effectively extend the shelf life of food and maintain the flavor and taste of food. GML has multiple functions such as antioxidant, antibacterial, thickening and emulsification, and is suitable for many fields such as oils, pastries, candies, beverages, dairy products, meat products, etc.
Pharmaceuticals: It can be used as a surfactant to improve the stability and bioavailability of drugs. GML helps drug ingredients to be better dispersed and absorbed by reducing the surface tension of liquids.
Cosmetics and personal care products: GML has good emulsification and stability in cosmetics and personal care products, which can extend the shelf life of products and improve the texture and appearance of products. Since GML does not contain cholesterol and will not cause adverse reactions to the human body, it is also widely used in cosmetics.
Uses in cosmetics
Moisturizer
It has excellent moisturizing properties and can effectively absorb and lock moisture on the surface of the skin, thereby increasing the moisture content of the skin and providing long-term moisturizing effects. This makes it an ideal ingredient in skin care products, especially for dry and sensitive skin.
Emulsifier and thickener
It is used as an emulsifier in skin care products such as creams, lotions, and essences to fully mix oily ingredients and water-based ingredients to form a uniform and stable texture, improving the spreadability and absorbency of the product. At the same time, it can also increase the consistency of the product, making the product easier to use and store. In addition, in washing products such as shampoo and shower gel, it can enhance the foam stability and fineness of the product, improve the cleaning effect and use experience.
Antioxidant and antibacterial agent
It has antioxidant effects, which can help reduce free radical damage and prevent skin aging and pigmentation. In addition, it also has antibacterial effects, which can effectively kill bacteria and other microorganisms and prevent skin infections and inflammation. These effects make it an ideal ingredient to improve the anti-aging and skin health protection capabilities of cosmetics.
Penetration enhancers
Have good penetration properties and can quickly penetrate into the surface layer of the skin and be absorbed, so that other active ingredients can be better absorbed by the skin. This property is very important for improving the effect of cosmetics and skin care products.

Certificates
YTBIO is developing in an all-round way. We have our own factory, quality inspection and R&D team. We are committed to providing customers with the best quality Glycerol Monolaurate GML and services. It is our original intention to let every consumer enjoy high-quality and healthy products. If you have any needs or questions about our products, please feel free to contact us and we will reply you as soon as possible.

Packaging and Shipping

Our Factory

_1737093401309.png)
