Sinensetin
CAS: 2306-27-6
Molecular Formular: C20H20O7
Molecular Weight: 372.39
Source: Fruits of Citrus Plants.
Inventory: In Stock
Delivery Speed:1-3 Days
Certification: ISO9001, ISO22000, Kosher, Halal, HACCP
Payment: T/T,VISA,XTransfer,Alipay
- Fast Delievery
- Quality Assurance
- 24/7 Customer Service
Product Introduction
What is Sinensetin?
Sinensetin is a type of polymethoxyflavonoids, its chemical name is 2-(3,4-Dimethoxyphenyl)-5,6,7-trimethoxy-4H-chromen-4-one, and its molecular formula is C20H20O7. It is widely found in the fruits and peels of citrus plants, and also in Chinese medicinal materials such as dried tangerine peel and bitter orange. It has a variety of physiological activities, including antibacterial and anti-inflammatory, anti-allergic, analgesic, prevention and treatment of cardiovascular diseases, antiviral, antioxidant and other good health effects. In addition, it has an inhibitory effect on α-glucosidase, can delay postprandial hyperglycemia, and is used as a potential α-glucosidase inhibitor for the treatment of type 2 diabetes.
In general, it is a natural plant compound with multiple health benefits, especially abundant in citrus fruits, and is widely used in the fields of medicine and health products.


Features
- Slightly soluble in water, soluble in organic solvents such as methanol, ethanol, and DMSO.
- The molecular structure is relatively stable and has high thermal stability.
- It has multiple physiological activities and medicinal values, including antibacterial and anti-inflammatory effects.
What Are The Functions?
Enhance immunity
It can enhance the body's immunity and improve the body's resistance to diseases.
Antibacterial
Sinensetin has a certain antibacterial effect and can fight against a variety of microorganisms.
Antioxidant
It can effectively remove free radicals and protect cells from oxidative stress, thus having the potential to resist aging and prevent chronic diseases.
Anti-inflammatory
It can inhibit inflammatory reactions and reduce inflammatory symptoms, and has potential therapeutic effects on inflammatory-related diseases such as cardiovascular diseases and diabetes.
Protect cardiovascular health
It can lower blood pressure, improve endothelial function, and reduce the risk of atherosclerosis, thereby protecting the cardiovascular system.
Intestinal health
It can reduce inflammatory reactions and improve its physical condition by regulating intestinal flora and serum metabolites.

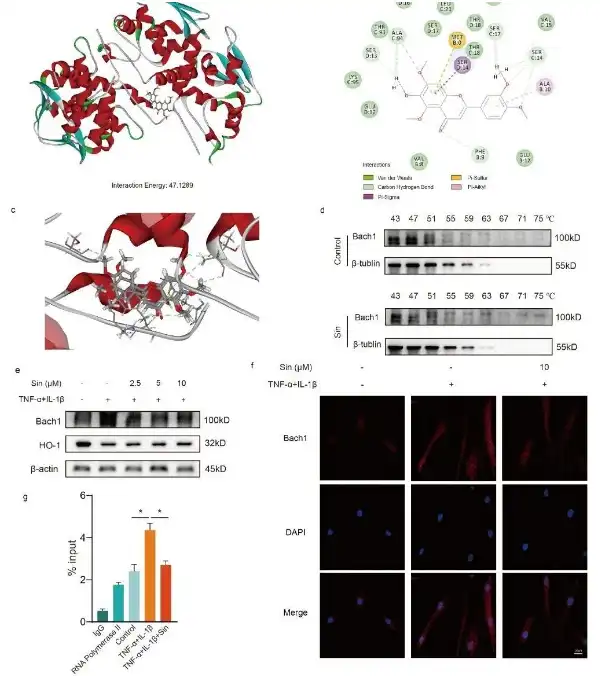
Sweet orange flavonoids promote ubiquitination and degradation of Bach1 to relieve oxidative stress and periodontal inflammation
Sinensetin, a natural polymethoxy flavonoid with anti-inflammatory and antioxidant activity, can significantly reduce the oxidative stress and inflammation level of periodontal ligament cells (PDLCs) under inflammatory environment

It can reduce the level of Bach1 in PDLCs in the inflammatory microenvironment in a dose-dependent manner, and significantly increase the level of antioxidant stress factor HO-1

Bach1, as a target of sweet orange flavonoids, participates in its anti-oxidative stress pharmacological effect under inflammatory environment

MG132 has a stronger cumulative effect on Bach1 than CQ, indicating that sweet orange flavonoids mainly promote the reduction of Bach1 by enhancing the ubiquitination and degradation pathway of Bach1. Co-IP experiments also further prove that sweet orange flavonoids enhance the ubiquitination and degradation of Bach1

It can reduce alveolar bone resorption and reduce inflammation level, and it is through Bach1/ HO-1 pathway exerts pharmacological effects
Inhibits the progression of periodontal inflammation

Relieves periodontitis by targeting Bach1

In summary, sweet orange flavonoids are a promising natural compound for relieving periodontitis and other inflammatory and immune diseases.
Applications
Food
As a natural antioxidant, it can extend the shelf life of food.
Health food
Added to health food, it has health effects such as enhancing human immunity, preventing and treating cardiovascular diseases, and antiviral and anti-oxidation.

Cosmetics
Inhibit melanin production, delay skin aging, and is used for whitening and anti-aging skin care products.
Medicine
It has antibacterial and anti-inflammatory, anti-allergic, analgesic, and cardiovascular disease prevention and treatment effects, and can be used for auxiliary treatment of related diseases.
Feed
In the feed field, it is used as a feed additive, mainly due to its antioxidant and anti-inflammatory effects. It can improve the growth performance and health of animals.
Preparation Process
1. Synthesis of ethyl 3,4-dimethoxybenzoyl acetate
First, mix ethyl acetoacetate with purified water and cool to 0~5℃.
Slowly add potassium hydroxide solution and adjust the pH to 10~11.
Add the remaining potassium hydroxide solution and 3,4-dimethoxybenzoyl chloride at the same time, and control the reaction temperature not to exceed 10℃.
After the addition is completed, heat to 25℃ and keep warm for 5 hours.
Add ammonium chloride to quench the reaction, continue stirring for 20 hours, and then add the remaining purified water.
Stir, stand, separate, collect the lower layer and dry it with anhydrous sodium sulfate to obtain ethyl 3,4-dimethoxybenzoyl acetate.
2. Prepare crude sweet orange flavonoids
Mix ethyl 3,4-dimethoxybenzoyl acetate and 3,4,5-trimethoxyphenol evenly.
React for 6 hours at a vacuum degree of 0.08MPa-0.09MPa and a temperature of 100℃~105℃.
After the reaction is completed, cool to 60°C, add ethanol and stir, and let stand to cool to room temperature.
Filter to obtain the crude sweet orange flavonoids.
3. Preparation of sweet orange flavonoids
Dissolve the crude sweet orange flavonoids in ethanol and add activated carbon for decolorization for 1 hour.
Filter to remove the activated carbon and concentrate the solution to one third of the original volume.
Place for crystallization and filter to obtain the sweet orange flavonoids.
Formulation Of Sinensetin
Capusle Formulation

Tablet Formulation

Solid Drink Formula

Certificates
YTBIO is developing in an all-round way. We have our own factory, quality inspection and R&D team. We are committed to providing customers with the best quality Sinensetin and services. It is our original intention to let every consumer enjoy high-quality and healthy products. If you have any needs or questions about our products, please feel free to contact us and we will reply you as soon as possible.

Packaging and Shipping

Our Factory

_1737093401309.png)
